跳到主要內容區
Menu
首頁
學校首頁
學生事務處
生輔暨校安組
宿舍網站
本功能需使用支援JavaScript之瀏覽器才能正常操作
校安中心 (Campus Secutiry Report Center)
校園安全地圖 (Campus Security Map)
緊急疏散路線圖 (Emergency Evacuation Routes)
重大校安事件處理程序 (Operation Procedure of Important Campus Security Incidents)
醫療及警消支援聯絡表 (Emergency Service Informations)
災害應變程序 (Disaster process procedure)
詐騙宣導專區 (Anti-fraud)
交通安全宣導 (Road Traffic Safety)
交通安全教育有獎徵答海報區(Traffic safety education prize-winning poster area)
校園監控及求救警鈴系統 (Campus Monitor and Emergency Alarm System)
水域運動安全宣導 (Water activity safety)
防災宣導(Disaster Prevention Publicity)
首頁
校安中心公告 (Notices from campus security report center)
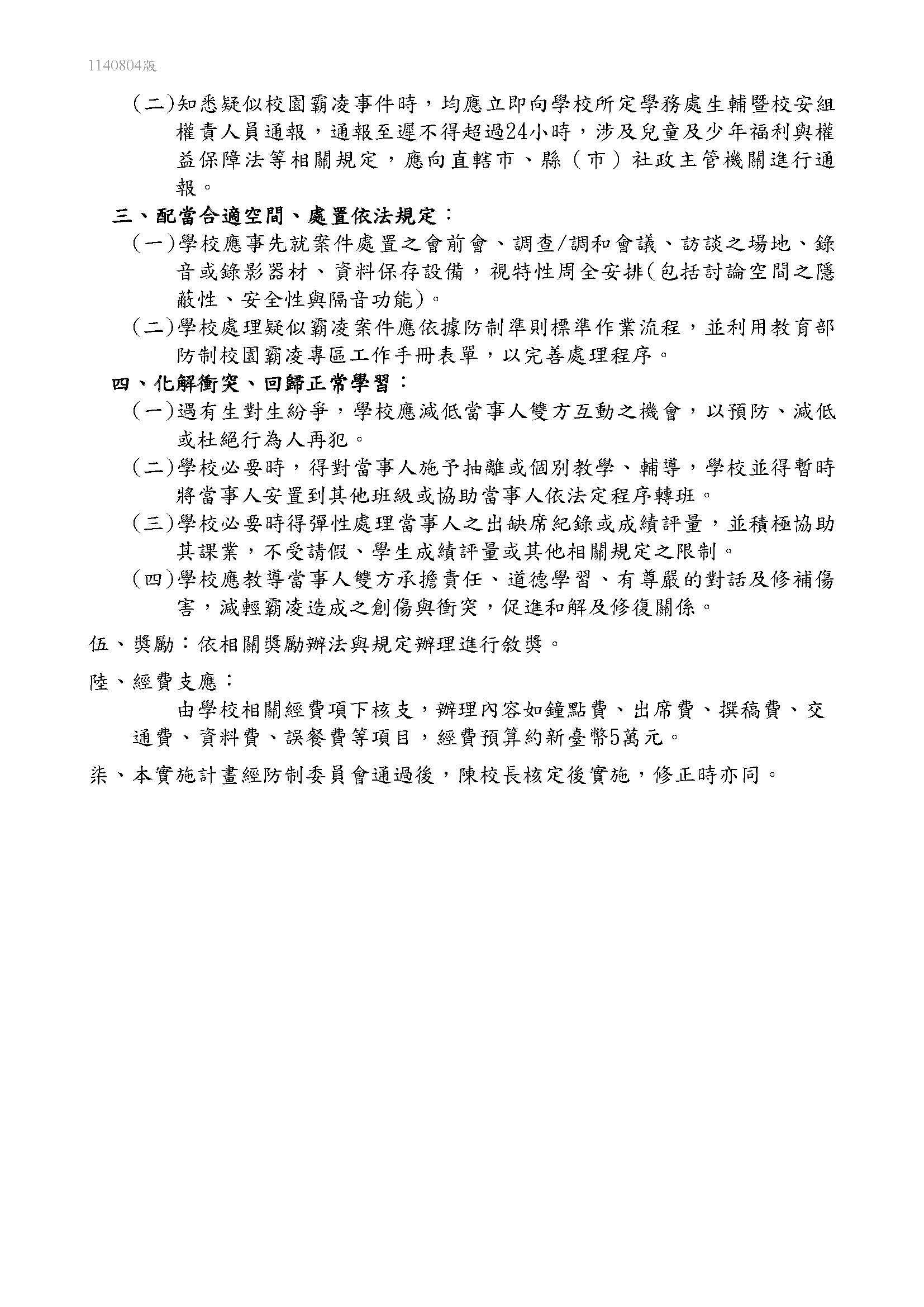
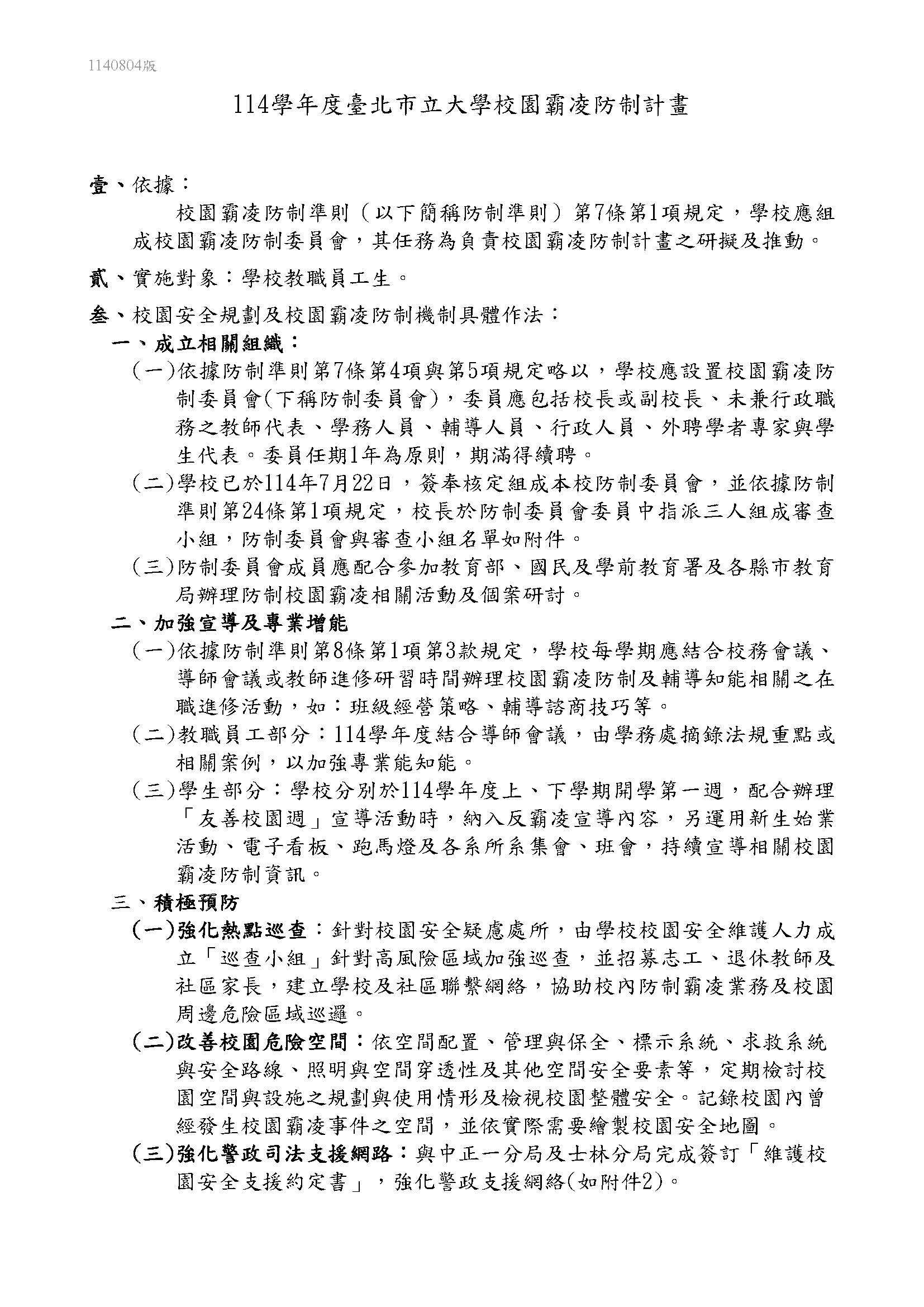
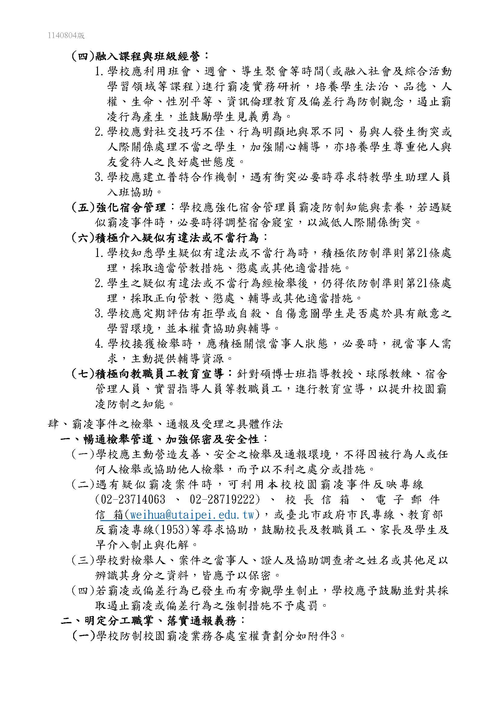
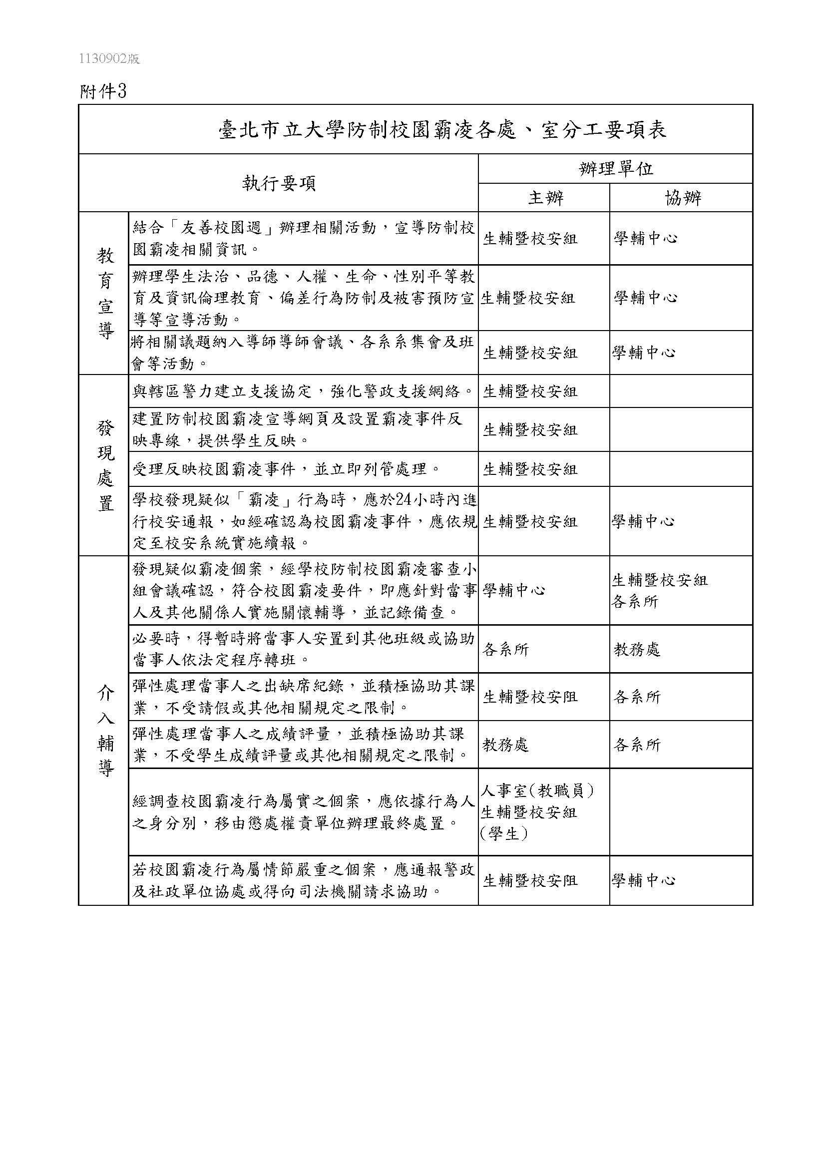
【友善校園資訊】114學年度臺北市立大學校園霸凌防制計畫
瀏覽數:
分享
Close (Esc)
Share
Toggle fullscreen
Zoom in/out
Previous (arrow left)
Next (arrow right)